Agentic AI in Healthcare: A Cisco Outshift & Tech Mahindra Co-Creation Story
Advancing the Internet of Agents
Agentic AI is rapidly emerging as a transformative force in enterprise innovation. At its core are AI agents that collaborate, reason contextually and manage complex goals. As this technology continues to mature and is applied effectively, it has the potential to reshape enterprise systems, empower leaders with faster and smarter decision-making, and deliver more personalized experiences.
Outshift, Cisco’s innovation incubator, is shaping the future of enterprise AI through its Internet of Agents (IoA) vision and the open-source project AGNTCY—now part of the Linux Foundation. This initiative drives the creation of an open, interoperable ecosystem of agents from different vendors and frameworks, enabling agentic AI to operate at scale across industries.
Healthcare, with its complexity, reach, and human impact, is a natural proving ground for agentic AI, where orchestrated intelligence can reimagine patient engagement, triage, and care coordination.
The Partnership: Co-Innovation in Action
Together, we developed a multi-agent system (MAS) prototype for healthcare appointment booking. MAS extends beyond conventional automation to deliver intelligent, context-aware assistance. This joint effort highlights how strategic partnerships accelerate innovation, combining business vision with deep expertise in agentic AI architecture and system integration. Our teams transformed the concept into a working proof of value, demonstrating how the MAS and the IoA can redefine the healthcare appointment booking experience.
Technical Architecture: Building the Agentic System
Designing a voice-based conversational MAS for healthcare demands a fundamentally different approach than traditional scripted automation. Each agent must maintain context across multi-turn interactions with collaborating peers, while a central orchestrator must ensure tasks are executed in the correct sequence, leveraging supporting tools efficiently. Additionally, the system must process real-time audio with minimal latency, remain resilient against disruptions, and enforce security and observability while delivering a natural, human-like support experience.


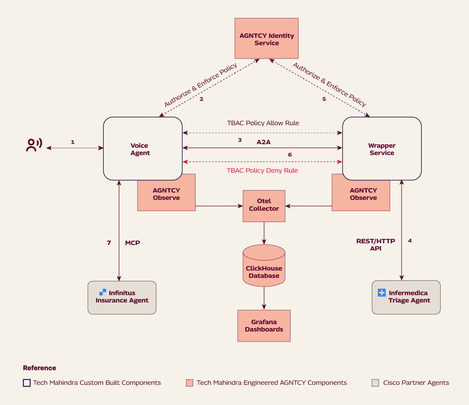
Figure 1: The MAS logical architecture and flow
MAS Building Blocks
At the heart of this architecture is the Voice Agent, an Open Agentic Schema Framework (OASF)–based, voice-enabled orchestrator that supervises the end-to-end conversation flow—from real-time audio processing to multi-agent interactions via the Model Context Protocol (MCP) and Agent-to-Agent (A2A) protocols.
The Infermedica Symptom Triage Agent, hereafter referred to as the Triage Agent, provides medical AI capabilities—symptom analysis, preliminary diagnosis, and recommendations for appropriate care pathways and provider options—through an OAuth 2.0–secured REST/HTTPS API.
The Wrapper Service is a dedicated translation layer that bridges A2A message exchange with REST/HTTPS endpoints, ensuring protocol interoperability, stateful continuity, and alignment with standards between the Voice Agent and the Triage Agent.
The Infinitus Insurance Agent, hereafter referred to as the Insurance Agent, is responsible for insurance discovery and benefits eligibility verification via the MCP protocol.
Adopting AGNTCY Components
The MAS leverages core AGNTCY components:
Directory Service manages agent registration, publishing, and discovery; Identity Service enforces Task-Based Access Control (TBAC) for secure communication; and Observe delivers real-time telemetry for system health and performance monitoring.
Using AGNTCY’s SDK, these components were seamlessly integrated into the Voice Agent and the Wrapper Service, significantly reducing custom engineering and accelerating development. While internal agents are fully AGNTCY-native, the integration layer ensures interoperability with non-AGNTCY agents.
Patient Appointment Booking Workflow
As shown in Figure 1, the appointment flow operates across seven coordinated stages: integrating patient intake (1), identity and policy enforcement (2, 5), A2A orchestration (3, 6), medical triage processing (4), and insurance validation (7).
- Patient Interaction: The patient initiates a voice conversation with the Voice Agent, sharing demographics, symptoms, and appointment preferences.
- Authorize and Enforce Policy: The Voice Agent authenticates with the Identity Service and enforces TBAC policies for authorized access to the Wrapper Service.
- A2A Communication: The Voice Agent sends A2A messages to the Wrapper Service for coordinated symptom assessment and evaluation.
- REST/HTTPS API Call: The Wrapper Service communicates with the Triage Agent to receive recommendations for care routing.
- Authorize and Enforce Policy: The Wrapper Service authenticates with the Identity Service and enforces TBAC policies for authorized access to the Voice Agent.
- A2A Communication: The Wrapper Service relays the recommendations for care and providers back to the Voice Agent.
- MCP Agent Call: The Voice Agent initiates a call to the Insurance Agent to verify patient insurance, check benefits eligibility, and confirm appointment readiness.
Innovation Highlights: Technical Challenges and Solutions
The MAS establishes a scalable and modular blueprint with two major innovations: A2A Proxy Orchestration and a Modular MAS Architecture—designed to accelerate prototyping and enterprise deployment.
After evaluating several domain reasoning partners, Infermedica and Infinitus were selected for their complementary intelligence and protocol models. The Insurance Agent integrated seamlessly with the Voice Agent via native MCP, while the Triage Agent, optimized for REST/HTTPS, revealed the need for native A2A orchestration. This led to the development of the Wrapper Service, which embeds A2A proxy orchestration between the Voice Agent and the Triage Agent. It dynamically manages intents and contextual payloads, enabling secure, standards-compliant, and context-aware interactions that deliver measurable operational value.
The modular MAS architecture supports reusable and extensible components. For example, the Voice Agent’s Orchestrator was refactored to integrate with Webex Proxy Agent without altering the core logic, achieving true plug-and-play integration. The Wrapper Service, leveraging AGNTCY’s Identity Service and Observe, closes gaps in Triage Agent’s security and observability, while TBAC policies enforce secure, bidirectional interactions between the Voice and Triage Agents. Designed for flexible deployment, the Wrapper Service can run on Cisco, Infermedica, or third-party infrastructure.
These innovations address both technical complexity and architectural foresight, ensuring the system can evolve rapidly while maintaining reliability.
Next Steps: Roadmap and Collaboration
Future Extensions
MAS lays a strong foundation for enterprise AI innovation. The next step is to expand intelligence across the ecosystem with specialized reasoning agents tackling deeper, domain-specific tasks. Integrating AGNTCY’s SLIM (Secure Low-Latency Interactive Messaging) will reduce agent-to-agent communication latency, enabling near real-time orchestration. Enhancing observability through live analytics, audit trails, and predictive policy enforcement will build trust, ensure compliance, and improve system resilience. Together, these advancements will transform the MAS from a prototype into an intelligent, enterprise-grade AI platform capable of delivering strategic value across the healthcare ecosystem.
Call for Collaboration
Released under the Apache 2.0 license, the MAS embodies our conviction that the future of enterprise AI will be shaped by open innovation. We invite developers, researchers, and partners to explore MAS GitHub repository and contribute to the advancement of the next-generation agentic AI systems.
Whether you are prototyping or scaling to production, join us to see a compliant multi-agent system in action and access the architectural blueprint for deploying secure, real-world agentic AI in your industry.
Sridharan is a seasoned technology leader at Tech Mahindra’s GenAI CoE, driving enterprise innovation with AI-first, cloud-native strategies. He applies deep expertise in software development and systems architecture to advance global adoption of GenAI, with a focus on agentic AI.
Read MoreSridharan is a seasoned technology leader at Tech Mahindra’s GenAI CoE, driving enterprise innovation with AI-first, cloud-native strategies. He applies deep expertise in software development and systems architecture to advance global adoption of GenAI, with a focus on agentic AI.
He holds a B.Tech. (Honors) in EECE from IIT Kharagpur, an M.S. in ECE from Rutgers University, and Executive Education in Leadership & Management from Harvard Business School. An inventor with global patents, Sridharan continues to drive breakthroughs in AI, cloud, and platform innovation at enterprise scale.
Read Less